La loi n° 2011-331 du 28 mars 2011 de modernisation des professions juridiques et judiciaires a modifié le régime des sociétés de participations financières de professions libérales (SPFPL) afin de permettre une inter-professionnalité capitalistique entre professions règlementées.
Plus particulièrement, la collaboration entre avocats et experts comptables a été un des objectifs de cette modification, les instances des deux professions s'étant concertées afin de définir les conditions de leur collaboration.
En conséquence, les SPFPL peuvent désormais prendre des participations dans des sociétés d'exercice libéral mais également dans des sociétés commerciales de droit commun, qui sont quasiment les seules structures utilisées par les experts comptables.
Plus particulièrement, la collaboration entre avocats et experts comptables a été un des objectifs de cette modification, les instances des deux professions s'étant concertées afin de définir les conditions de leur collaboration.
En conséquence, les SPFPL peuvent désormais prendre des participations dans des sociétés d'exercice libéral mais également dans des sociétés commerciales de droit commun, qui sont quasiment les seules structures utilisées par les experts comptables.
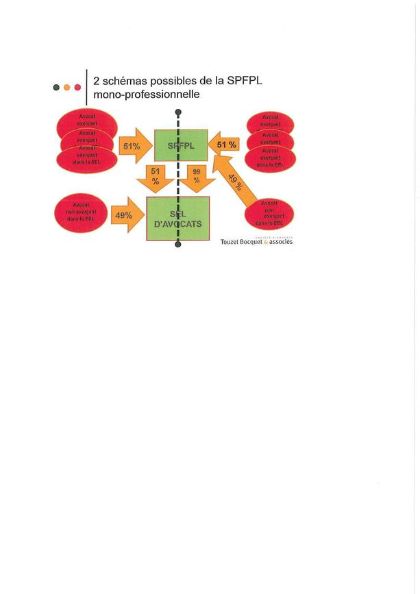
1. La situation antérieure
Avant la loi de modernisation, les SPFPL ne pouvaient prendre de participations qu'au sein de SEL dédiées à la même profession (art 31-1 de la loi du 31 décembre 1990), les SPFPL elles mêmes devant être contrôlées par des professionnels exerçant la même profession que celle exercée par les filiales.
Ci-dessous deux schémas de holding mono-professionnelle pour une SEL d'avocats :
Avant la loi de modernisation, les SPFPL ne pouvaient prendre de participations qu'au sein de SEL dédiées à la même profession (art 31-1 de la loi du 31 décembre 1990), les SPFPL elles mêmes devant être contrôlées par des professionnels exerçant la même profession que celle exercée par les filiales.
Ci-dessous deux schémas de holding mono-professionnelle pour une SEL d'avocats :
Le principe essentiel défini à l'article 5 de la loi du 31 décembre 1990 est que plus de la moitié du capital social et des droits de vote d'une SEL doit être détenue, directement ou par l'intermédiaire d'une SPFPL, par des professionnels en exercice au sein de la société.
La holding SPFPL ne peut donc détenir la majorité des droits de vote d'une SEL filiale, qu'à condition de compter dans son capital les professionnels détenant, indirectement au travers de ladite SPFPL, la majorité des droits de vote.
Le complément peut être détenu, notamment, par des professionnels n'exerçant pas dans la structure.
2. L'avènement de l'interprofessionalité
L'article 31-2 introduit par la loi du 28 mars 2011 permet aux SPFPL de détenir des parts ou actions de sociétés ayant pour objet l'exercice de deux ou plusieurs des professions d'avocat, de notaire, d'huissier de justice, de commissaire priseur judiciaire, d'expert comptable, de commissaire aux comptes ou de conseil en propriété industrielle.
Il est toutefois nécessaire que plus de la moitié du capital et des droits de vote soit détenue par les personnes exerçant leur profession au sein des sociétés objet des prises de participation.
Il n'est donc pas possible, par exemple, à une SPFPL majoritairement détenue par des experts comptables de détenir la majorité du capital et des droits de vote d'une SEL d'avocats.
Il n'est pas davantage possible à une telle SPFPL de détenir la majorité du capital d'une SEL d'avocats, puisque l'article 5-1 de la loi du 31 décembre 1990 précise que la majorité du capital social de la SEL ne peut être détenue par une SPFPL qu'à la condition que "la majorité du capital et des droits de vote de la SPFPL soit détenue par des professionnels exerçant la même profession que celle constituant l'objet social de la SPFPL."
Les schémas suivants peuvent être envisagés, sur la base d'une répartition la plus équilibrée possible du capital d'une SPFPL, regroupant avocats et experts comptables, étant précisé que les experts comptables doivent, aux termes de l'article 7 de l'ordonnance n° 45-2138 du 19 septembre 1945, détenir directement ou indirectement par une société inscrite à l'ordre, plus de la moitié du capital social et les 2/3 des droits de vote d'une société d'expertise comptable.
1ère option : égalité de participation type joint venture
Chaque profession doit être majoritaire en capital et droit de vote dans les structures d'exercice; la SPFPL est obligatoirement minoritaire dans chaque structure.
La holding SPFPL ne peut donc détenir la majorité des droits de vote d'une SEL filiale, qu'à condition de compter dans son capital les professionnels détenant, indirectement au travers de ladite SPFPL, la majorité des droits de vote.
Le complément peut être détenu, notamment, par des professionnels n'exerçant pas dans la structure.
2. L'avènement de l'interprofessionalité
L'article 31-2 introduit par la loi du 28 mars 2011 permet aux SPFPL de détenir des parts ou actions de sociétés ayant pour objet l'exercice de deux ou plusieurs des professions d'avocat, de notaire, d'huissier de justice, de commissaire priseur judiciaire, d'expert comptable, de commissaire aux comptes ou de conseil en propriété industrielle.
Il est toutefois nécessaire que plus de la moitié du capital et des droits de vote soit détenue par les personnes exerçant leur profession au sein des sociétés objet des prises de participation.
Il n'est donc pas possible, par exemple, à une SPFPL majoritairement détenue par des experts comptables de détenir la majorité du capital et des droits de vote d'une SEL d'avocats.
Il n'est pas davantage possible à une telle SPFPL de détenir la majorité du capital d'une SEL d'avocats, puisque l'article 5-1 de la loi du 31 décembre 1990 précise que la majorité du capital social de la SEL ne peut être détenue par une SPFPL qu'à la condition que "la majorité du capital et des droits de vote de la SPFPL soit détenue par des professionnels exerçant la même profession que celle constituant l'objet social de la SPFPL."
Les schémas suivants peuvent être envisagés, sur la base d'une répartition la plus équilibrée possible du capital d'une SPFPL, regroupant avocats et experts comptables, étant précisé que les experts comptables doivent, aux termes de l'article 7 de l'ordonnance n° 45-2138 du 19 septembre 1945, détenir directement ou indirectement par une société inscrite à l'ordre, plus de la moitié du capital social et les 2/3 des droits de vote d'une société d'expertise comptable.
1ère option : égalité de participation type joint venture
Chaque profession doit être majoritaire en capital et droit de vote dans les structures d'exercice; la SPFPL est obligatoirement minoritaire dans chaque structure.
2ème option : la SPFPL est détenu majoritairement par des experts comptables
Les avocats doivent obligatoirement détenir la majorité de leur SEL.
Les avocats doivent obligatoirement détenir la majorité de leur SEL.
3ème option : SPFPL détenue majoritairement par des avocats.
Les experts comptables doivent obligatoirement détenir plus de 50% du capital et 66,67 % des droits de vote de leur société d'exercice.
3. La direction de la SPFPL
Les gérants, le président et les dirigeants de la société par actions simplifiée, le président du conseil d'administration, les membres du directoire, le président du conseil de surveillance et les directeurs généraux ainsi que les deux tiers au moins des membres du conseil d'administration ou du conseil de surveillance doivent être choisis parmi les membres des professions exerçant au sein des sociétés faisant l'objet d'une prise de participation (art 31-2 de la loi du 31 décembre 1990).
Les règles déontologiques qui sont en cours de négociation entre les deux professions prévoient cependant que la SPFPL sera dirigée par un membre de la profession majoritaire.
4. Régime fiscale
Les SPFPL peuvent prendre la forme de SARL, SAS, SA ou SCA.
Par nature, les SPFPL sont soumises à l'impôt sur les sociétés, ce qui leur ouvre la possibilité de bénéficier du régime des sociétés mères, sous réserve de détenir au moins 5% du capital de leur filiale (CGI art 145 et 215).
A condition d'opter pour ce régime, les SPFPL ne seront pas imposées sur les dividendes perçus de leurs filiales, sous déduction d'une quote-part de frais et charges.
Le recours à une intégration fiscale permet de compenser les résultats bénéficiaires des filiales avec les pertes structurelles de la SPFPL. Le régime de l'intégration fiscale implique cependant la détention de 95% du capital et des droits de vote de la filiale (art 223 du CGI) ce qui ne serait autorisé aux SPFPL que dans un cas extrême, celui où l'une des professions détient moins de 5% du capital.
Il est possible à une SPFPL de facturer les prestations accessoires à son activité principale de détention de participations, exclusivement en faveur des sociétés dont elle détient les titres, ce qui lui permettrat de réaliser un chiffre d'affaires imputable sur ses charges d'emprunt (prestations de type SCM).
Voir la loi
Les gérants, le président et les dirigeants de la société par actions simplifiée, le président du conseil d'administration, les membres du directoire, le président du conseil de surveillance et les directeurs généraux ainsi que les deux tiers au moins des membres du conseil d'administration ou du conseil de surveillance doivent être choisis parmi les membres des professions exerçant au sein des sociétés faisant l'objet d'une prise de participation (art 31-2 de la loi du 31 décembre 1990).
Les règles déontologiques qui sont en cours de négociation entre les deux professions prévoient cependant que la SPFPL sera dirigée par un membre de la profession majoritaire.
4. Régime fiscale
Les SPFPL peuvent prendre la forme de SARL, SAS, SA ou SCA.
Par nature, les SPFPL sont soumises à l'impôt sur les sociétés, ce qui leur ouvre la possibilité de bénéficier du régime des sociétés mères, sous réserve de détenir au moins 5% du capital de leur filiale (CGI art 145 et 215).
A condition d'opter pour ce régime, les SPFPL ne seront pas imposées sur les dividendes perçus de leurs filiales, sous déduction d'une quote-part de frais et charges.
Le recours à une intégration fiscale permet de compenser les résultats bénéficiaires des filiales avec les pertes structurelles de la SPFPL. Le régime de l'intégration fiscale implique cependant la détention de 95% du capital et des droits de vote de la filiale (art 223 du CGI) ce qui ne serait autorisé aux SPFPL que dans un cas extrême, celui où l'une des professions détient moins de 5% du capital.
Il est possible à une SPFPL de facturer les prestations accessoires à son activité principale de détention de participations, exclusivement en faveur des sociétés dont elle détient les titres, ce qui lui permettrat de réaliser un chiffre d'affaires imputable sur ses charges d'emprunt (prestations de type SCM).
Voir la loi






